Articolazione degli uffici
Riferimenti normativi:
Art. 13, c. 1, lettere b,c del D.lgs. n. 33/2013Amministrazione Trasparente
- Piano triennale per la prevenzione della corruzione e della trasparenza
Art. 10, c. 8, lett. a, d.lgs. n. 33/2013
- Riferimenti normativi su organizzazione ed attività
Art. 12, c. 1, d.lgs. n. 33/2013
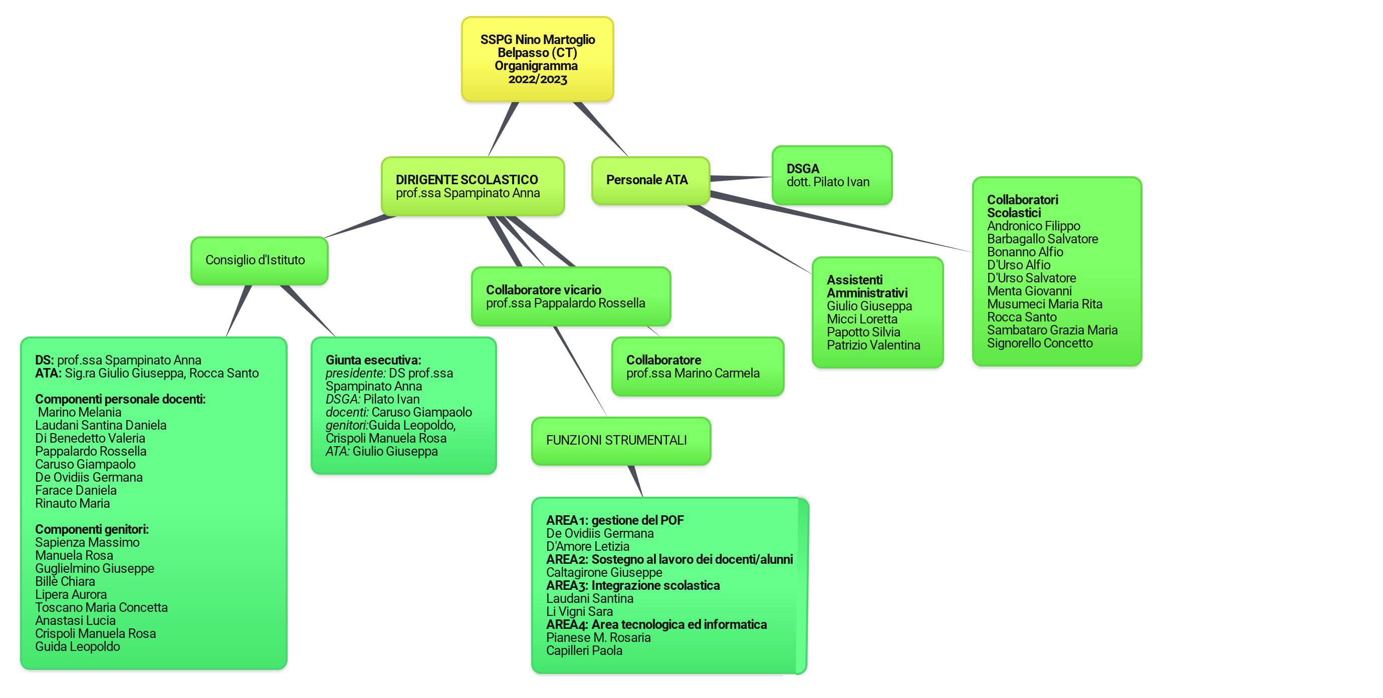
- Atti amministrativi generali
Art. 12, c. 1, d.lgs. n. 33/2013
- Codice disciplinare e codice di condotta
Art. 55, c. 2, D.lgs. n. 165/2001 Art. 12, c. 1, D.lgs. n. 33/2013
- Oneri informativi per cittadini e imprese
Voce non prevista per gli istituti scolastici (Del. ANAC 430 del 13 aprile 2016 e Dlgs 97/2016)
- Titolari di incarichi politici, di amministrazione, di direzione o di governo
Voce non prevista per gli istituti scolastici (Del. ANAC 430 del 13 aprile 2016)
- Sanzioni per mancata comunicazione dei dati
Voce non prevista per gli istituti scolastici (Del. ANAC 430 del 13 aprile 2016)
- Rendiconti gruppi consiliari regionali/provinciali
Voce non prevista per gli istituti scolastici (Del. ANAC 430 del 13 aprile 2016)
- Articolazione degli uffici
Art. 13, c. 1, lettere b,c del D.lgs. n. 33/2013
- Telefono e posta elettronica
Art. 13, c. 1, lett. d, d.lgs. n. 33/2013
- Titolari di incarichi di collaborazione o consulenza
Art. 15, c. 1-2, d.lgs. 33/2013; Art. 10, c. 8, lett. d, d.lgs. 33/2013
- Titolari di incarichi dirigenziali amministrativi di vertice
Voce non prevista per gli istituti scolastici (Del. ANAC 430 del 13 aprile 2016)
- Titolari di incarichi dirigenziali (dirigenti non generali)
Art. 14, c. 1, c. 1-bis, c. 1-ter e Art. 20, c.3 del D.lgs. n. 33/2013
- Dirigenti cessati
Voce non prevista per gli istituti scolastici (Del. ANAC 430 del 13 aprile 2016)
- Sanzioni per mancata comunicazione dei dati
Voce non prevista per gli istituti scolastici (Del. ANAC 430 del 13 aprile 2016)
- Posizioni organizzative
Voce non prevista per gli istituti scolastici (Del. ANAC 430 del 13 aprile 2016)
- Dotazione organica
Voce non prevista per gli istituti scolastici (Del. ANAC 430 del 13 aprile 2016)
- Personale non a tempo indeterminato
Art. 17, c. 1,2, D.lgs. n. 33/2013
- Tassi di assenza
Art. 16, c.3, D.lgs. n. 33/2013
- Incarichi conferiti e autorizzati ai dipendenti (dirigenti e non dirigenti)
Art. 18, c. 1, D.lgs. n. 33/2013
- Contrattazione collettiva
Art. 21, c. 1, D.lgs. n. 33/2013
- Contrattazione integrativa
Art. 21, c. 2, D.lgs. n. 33/2013
- ORGANISMI CON FUNZIONI DI ATTESTAZIONE
Art. 14 c. 4 dlg 150/2009
- Sistema di misurazione e valutazione della Performance
Voce non prevista per gli istituti scolastici (Del. ANAC 430 del 13 aprile 2016)
- Piano della Performance
Voce non prevista per gli istituti scolastici (Del. ANAC 430 del 13 aprile 2016)
- Relazione sulla Performance
Voce non prevista per gli istituti scolastici (Del. ANAC 430 del 13 aprile 2016)
- Ammontare complessivo dei premi
Art. 20, c. 1, D.lgs. n. 33/2013
- Dati relativi ai premi
Art. 20, c. 2, D.lgs. n. 33/2013
- Società partecipate
Voce non prevista per gli istituti scolastici (Del. ANAC 430 del 13 aprile 2016)
- Enti pubblici vigilati
Voce non prevista per gli istituti scolastici (Del. ANAC 430 del 13 aprile 2016)
- Società partecipate
Voce non prevista per gli istituti scolastici (Del. ANAC 430 del 13 aprile 2016)
- Enti di diritto privato controllati
Voce non prevista per gli istituti scolastici (Del. ANAC 430 del 13 aprile 2016)
- Rappresentazione grafica
Voce non prevista per gli istituti scolastici (Del. ANAC 430 del 13 aprile 2016)
- Tipologie di procedimento
Art. 35, c. 1, D.lgs 33/2013
- Dichiarazioni sostitutive e acquisizione d'ufficio dei dati
Art. 35, c. 3, D.Lgs 33/2013
- Provvedimenti organi indirizzo politico
Voce non prevista per gli istituti scolastici (Del. ANAC 430 del 13 aprile 2016 e D.lgs. 97/2016)
- Provvedimenti dirigenti amministrativi
Art. 23, c. 1, d.lgs. n. 33/2013 e Art. 1, co. 16 della l. n. 190/2012
- Informazioni sulle singole procedure in formato tabellare
Dati previsti dall'articolo 1, comma 32, della legge 6 novembre 2012, n. 190 Informazioni sulle singole procedure (da pubblicare secondo le "Specifiche tecniche per la pubblicazione dei dati ai sensi dell'art. 1, comma 32, della Legge n. 190/2012", adottate secondo quanto indicato nella delib. Anac 39/2016).
- Atti relativi alla programmazione di lavori, opere, servizi e forniture
Art. 37, c. 1, lett. b) d.lgs. n. 33/2013 Artt. 21, c. 7, e 29, c. 1, d.lgs. n. 50/2016
- Avvisi di preinformazione
Art. 37, c. 1, lett. b) d.lgs. n. 33/2013 e art. 29, c. 1, d.lgs. n. 50/2016
- Delibera a contrarre
Art. 37, c. 1, lett. b) d.lgs. n. 33/2013 e art. 29, c. 1, d.lgs. n. 50/2016
- Avvisi, bandi e inviti
Art. 37, c. 1, lett. b) d.lgs. n. 33/2013 e art. 29, c. 1, d.lgs. n. 50/2016
- Avvisi sistema di qualificazione
Art. 37, c. 1, d.lgs. n. 33/2013 Artt. 66, 223, d.lgs. n. 163/2006
- Affidamenti in caso di somma urgenza, di protezione civile o in house
art. 163, c. 10, dlgs n. 50/2016 e art. 192 c. 3, dlgs n. 50/2016
- Informazioni ulteriori
art. 22, c. 1, dlgs n. 50/2016 e art. 90, c. 10, dlgs n. 50/2016
- Provvedimenti di esclusione e di ammissione
Art. 37, c. 1, lett. b) d.lgs. n. 33/2013 e art. 29, c. 1, d.lgs. n. 50/2016
- Composizione della commissione giudicatrice e i curricula dei suoi componenti
Art. 37, c. 1, lett. b) d.lgs. n. 33/2013 e art. 29, c. 1, d.lgs. n. 50/2016
- Contratti di importo superiore al milione di euro
Art. 1, co. 505, l. 208/2015 disposizione speciale rispetto all'art. 21 del d.lgs. 50/2016
- Criteri e modalità
Art. 26, c. 1
- Atti di concessione
Art. 26, c. 2; Art. 27
- Bilancio preventivo e consuntivo
Art. 29, c. 1
- Patrimonio immobiliare
Art. 30, D.lgs. n. 33/2013
- Canoni di locazione o affitto
Art. 30, D.lgs. n. 33/2013
- Organi di revisione amministrativa e contabile
Art. 31, D.lgs. n. 33/2013
- Carta dei servizi e standard di qualità
Art. 32, c. 1, D.lgs 33/2013
- Class action
Voce non prevista per gli istituti scolastici (Del. ANAC 430 del 13 aprile 2016)
- Costi contabilizzati
Voce non prevista per gli istituti scolastici (Del. ANAC 430 del 13 aprile 2016)
- Liste di attesa
Voce non prevista per gli istituti scolastici (Del. ANAC 430 del 13 aprile 2016)
- Servizi in rete
Voce non prevista per gli istituti scolastici (Del. ANAC 430 del 13 aprile 2016)
- Dati sui pagamenti del servizio sanitario nazionale
Voce non prevista per gli istituti scolastici (Del. ANAC 430 del 13 aprile 2016 e dlgs 97/2016)
- Atti di programmazione delle opere pubbliche
Voce non prevista per gli istituti scolastici (Del. ANAC 430 del 13 aprile 2016 e dlgs 97/2016)
- Tempi costi e indicatori di realizzazione delle opere pubbliche
Voce non prevista per gli istituti scolastici (Del. ANAC 430 del 13 aprile 2016 e dlgs 97/2016)
- Nuclei di valutazione e verifica degli investimenti pubblici
Voce non prevista per gli istituti scolastici (Del. ANAC 430 del 13 aprile 2016 e dlgs 97/2016)
- Privacy
regolamento n. 2016/679
- Accessibilità e Catalogo dei dati, metadati e banche dati
Art. 9, c. 7, D.L n. 179/2012 e Circ. Agid 63/2013
- Accesso civico
Art. 5, c. 1, 4, D.lgs 33/2013
- Dati ulteriori
Art. 7-bis, c. 3, D.lgs. n. 33/2013 e Art. 1, c. 9, lett. f), L. n. 190/2012